Example Diagrams

See what lymiq can create. From system architectures to database schemas, explore the possibilities of AI-generated diagrams.

E-commerce Microservices ArchitectureArchitecture

E-commerce Microservices Architecture

A comprehensive microservices architecture for a modern e-commerce platform with API gateway, message queues, and distributed databases.

Prompt used:

"Design a microservices architecture for an e-commerce platform with user service, product catalog, order management, payment processing, and notification service. Include an API gateway, message queue, and separate databases for each service."

Try this prompt
User Authentication FlowFlowchart

User Authentication Flow

A detailed flowchart showing the complete user authentication process including OAuth, MFA, and session management.

Prompt used:

"Create a flowchart for user authentication with email/password login, Google OAuth, two-factor authentication, and JWT token refresh flow."

Try this prompt
Order Processing SequenceSequence

Order Processing Sequence

A sequence diagram showing the interaction between services during order placement and fulfillment.

Prompt used:

"Design a sequence diagram showing the order processing flow from cart checkout through payment, inventory check, order confirmation, and shipping notification."

Try this prompt
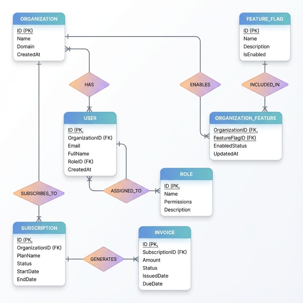
SaaS Database SchemaERD

SaaS Database Schema

An entity-relationship diagram for a multi-tenant SaaS application with users, organizations, subscriptions, and billing.

Prompt used:

"Create an ERD for a SaaS application with organizations, users, roles, subscriptions, invoices, and feature flags. Show relationships and key fields."

Try this prompt
AWS Cloud InfrastructureArchitecture

AWS Cloud Infrastructure

A cloud architecture diagram showing AWS services for a highly available web application.

Prompt used:

"Design an AWS architecture diagram for a web app with Route 53, CloudFront, ALB, EC2 Auto Scaling, RDS Multi-AZ, ElastiCache, and S3 for static assets."

Try this prompt
CI/CD PipelineFlowchart

CI/CD Pipeline

A flowchart depicting a modern CI/CD pipeline with testing, security scanning, and multi-environment deployment.

Prompt used:

"Create a CI/CD pipeline flowchart with code commit, linting, unit tests, integration tests, security scan, build, staging deployment, approval gate, and production deployment."

Try this prompt
Payment Gateway IntegrationSequence

Payment Gateway Integration

A sequence diagram showing the integration flow between a web app and payment gateway.

Prompt used:

"Design a sequence diagram for Stripe payment integration showing checkout initiation, payment intent creation, card processing, webhook handling, and order confirmation."

Try this prompt
Social Media DatabaseERD

Social Media Database

An ERD for a social media platform with posts, comments, likes, follows, and notifications.

Prompt used:

"Create an ERD for a social media app with users, posts, comments, likes, follows, notifications, and direct messages. Include indexes and constraints."

Try this prompt

Ready to create your own?

Start generating professional diagrams in seconds. No design skills required.

Start Creating Free